Informaţii despre imagine
Autor   Gheorghe Popilian et all
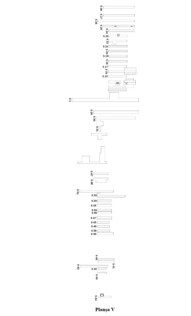
Titlu   Planul săpăturilor
Tip   plan
Descriere   Planul secțiunilor cercetate sistematic între 1970-1992.
Data imaginii   1970-1992
Sursa   Gheorghe Popilian, Dorel Bondoc, Așezările-daco romane de la Locușteni, Editura Sitech, Craiova, 2014
Referință internet   https://www.academia.edu/24320991/Gheorghe_POPILIAN_Dorel_BONDOC_A%C8%98EZ%C4%82RILE_DACO_ROMANE_DE_LA_LOCUSTENI_Craiova_2014
 
Situri asociate imaginii
Informaţii despre sit   Localizează pe harta României*
Cod RAN   71992.03
Nume   Situl arheologic de la Locuşteni - Dealul Predeştilor
Județ   Dolj
Unitate administrativă   Daneţi
Localitate   Locusteni
Punct   Dealul Predeştilor
Punct alte denumiri   Peste Predeşti
Reper   Situl se află pe malul stâng al pârâului Predeşti, la cca. 2,3 kilometri sud de satul Locuşteni şi la sud-est de satul Brabeţi, într-o zonă de dune, pe locul unde, în a doua jumătate a secolului al XX-lea se afla grădina de zarzavat a CAP Locuşteni.
Forma de relief   dune
Utilizare teren   agricultură
   
|<<
<
23 / 34
>
>>|
Scroll